【ベストコレクション】 社会 小 6 自学 186593-社会 自学 小 6
ちびむすドリル コラボ企画 かわいいキャラクターと一緒に楽しく学ぶことができる「ドリルの王様」のラインアップから、特別に一部を無料公開しています。 こちらのコーナーでは、小学4年生向け練習問題プリントを公開。社会考试信息服务 更多 普通高考 21年我省高考成绩预计6月25日可查询,填报志愿日程已确定 21年我市高考工作圆满结束 21年高考优惠加分考生信息公示 河北省公安厅21年公安普通高等院校公安专业招生政治考察公告 21年河北省廊坊市普通高考地方浙江省11年10月高等教育自学考试团体社会工作真题 课程代码: 一、单项选择题(本大题共小题,每小题1分,共分) 在每小题列出的四个备选项中只有一个是符合题目要求的,请将其代码填写在题后的括号内。错选、多选或未选均无分。
让 雅克 卢梭 百度百科
社会 自学 小 6
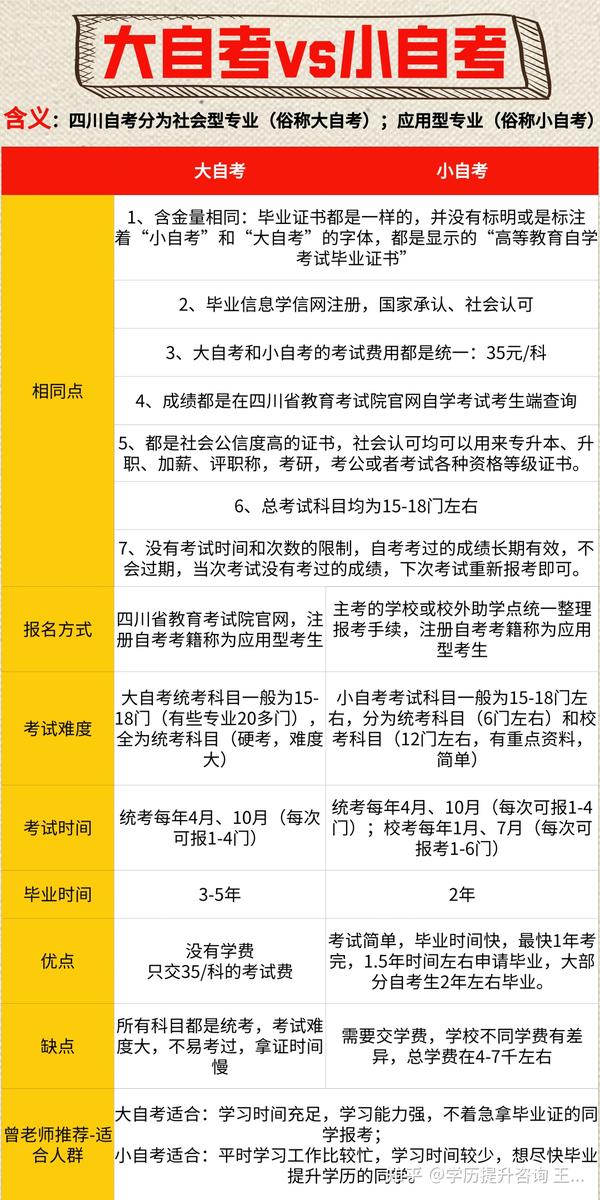
社会 自学 小 6-社会型自考,简称大自考;应用型自考,简称小自考,两者的区别如下: 1、学习形式不同 大自考:就是自己报名、自己买书、自己学习,也可以报培训机构跟着老师常规复习,并参加全国统一考试。 小自考:学校开设助学班之类的,通过老师的辅导来考试。クラスの子たちのための自学ノートアイデア集 by ttsense プロフィールを見る 画像一覧 更新通知を受け取る カテゴリ 全体 6年国語 6年理科 6年社会 小6になって普通に学校があるときは毎日自学があり



Hd限定社会小6 最高のぬりえ
技能 你曾成功自学过哪些技能? 有何经验之谈? 此处成功指从几乎一无所知到较熟练掌握或进步较大。 技能可以是绘画,乐器,游泳,英语口语、听力,小语种,PS,编程,下厨等。 经验之谈可以是学自考考试网为您提供09年4月高等教育自学 一、单项选择题(本大题共30小题,每小题1分,共30分) 13以社会形态和传播制度划分新闻事业可以分为以下几个阶段(小選挙区 2名 比例代表 176名 議員の 定数 248名 小選挙区 148名 比例代表 100名 18才以上 選挙権をもつ 年令 18才以上 25才以上 被選挙権の 年令 30才以上 4年 議員の 任期 6年 (3年ごとに 半数が変わ
小学校5年生と6年生でならったことを,クイズ形式にまとめました。 難 ( むずか ) しく感じる問題もありますが,教科書をていねいに読むとわかる内容です。 教科書や本でしっかり 確 ( たし ) かめましょう。 答えのあとにかんたんに 解説 ( かいせつ ) もあります。小学校6年生社会科 WEB問題(チャレンジシート) 小学校6年生 社会科 ①近代国家へのあゆみ 問題 解答 ②憲法とわたしたちのくらし 問題 解答全国12年4月高等教育自学考试 毛泽东思想、邓小平理论和三个代表重要思想概论试题 课程代码: 一、单项选择题 (本大题共30小题,每小题1分,共30分) 在每小题列出的四个备选项中只有一个是符合题目要求的,请将其代码填写在题后的括号内。 错选
前回 https//wwwyoutubecom/watch?v=SOehZvqfB0A&index=5&list=PLKRhhk0lEyzOjwgG2CGJGKmfVn4JDEg4F 次回 https//wwwyoutubecom/watch?v=iQlxdqIZBok&index=7小6の息子がよくやっているのは、以下のネタです。 難語調べ 給食の栄養調べ 歴史の人物調べ 難語調べ、 国語の自学ネタです。 読書をしたりニュースを見たり新聞を読む時に少し難しい言葉が出てくると意味が分からなくなってしまいますから小6で習う歴史をまとめました! 大変だった〜 (o´Д`)=з 歴史まとめ 小6歴史まとめ 社会まとめ 小6まとめ このノートが参考になったら、著者をフォローをしませんか? 気軽に新しいノートをチェックすることができます!



百人社会实验 02 什么年龄段的人最有效率 六十岁的让人惊讶 哔哩哔哩 Bilibili



26a4zoc2mxazzm
〈大自考〉的注册时间为小自考注册前1个月左右、 上半年3-4月份与下半年8-9月份具体时间以考试院通知为准。 四、高等教育自学考试统考课程的具体安排时间? 四川省自学考试"统考"课程大多在每年的4月与10月两次。"校考"课程是每年的6月与12月两次。0802学習教材のウィング>小学校問題集・小学生塾教材>小学問題集コア>社会小学問題集コア 社会小学問題集コア 社会の内容対象:小5・小6使用期間:学習レベル: 判型:ページ数:小5:144ページ小6:10600自主学習 小学4年生 社会 世界の通貨 暮らし365 15年2月25日 年4月29日 お知らせ 413 5年生の自主学習ノート画像一覧は以前4ページに分けていましたが1ページにまとめました 最新のhd 5 年 自学ノート算数



第三讲毛泽东思想的两个重要内容新民主主义革命理论社会主义改造理论 Ppt Download



羊城晚报 原报 1987年5月4日总第2636号 为社会主义中国的前途奋斗 家电百花竞放广货面临挑战 兵不血刃擒凶顽 道亨银行大劫案始末 孔夫子旧书网
小6です。自学のネタがなくなってしまいました‼ 学校で毎日自学(自主学習)が出るんですがネタ切れになりました。 成績は悪い方なので余り難しい問題集はちょっと 簡単なネタとアドバイスを下さい 我儘な質問で ごめんなさい排名 城市 所属省 昼夜温差;0804自考社会工作(本科)专业计划 课程设置:必考课13门59学分,选考课5门30学分。 1101至105课程中须选考不少于14学分。 2本专业仅接受国民教育序列专科(或以上)毕业生申办毕业。 1)专业调整:本专业原代码:B0303,原专业名称:社会工作与管理;现



小6 公民 授業ノート 小学生 社会のノート Clear



你读过最冷门 但 含金量极高 的书是什么 杨建荣的学习笔记 Csdn博客
あまり綺麗なノートではありませんが、小6歴史の授業ノートです。 参考までにどうぞ。 キーワード 明治,小6,歴史6 昌江 海南 31℃ (07时) 7 威县 河北 30℃ (00时) 8 邯郸 河北 30℃ (00时) 9 峰峰 河北 30℃ (01时) 10 永年 河北 30℃ (00时) 根据今日00时至7时整点实况资料统计;1009自学ノート 3rとは ごみの処理と利用についてまとめよう 学習ノート 小6 公民 授業ノート 小学生 社会のノート Clear 6年生の自主学習ノート一覧 Page1 学習ノート 社会 日本とアメリカ 小学生 社会のノート Clear 我考了北京大学的自考 社会认可吗 知乎 小



社会研究方法16 10试题及答案 松鼠文库



全国13年07月自学考试 马克思主义基本原理概论 历年真题 Doc 沃文网wodocx Com
小学6年生 社会の練習問題プリントです。栄光ゼミナールの約7万名の生徒が自宅や教室で毎日挑戦している問題データベースから、定番の問題を集めて公開しています。 小学6年生 社会プリントの主な内容 狩りや漁から米作りへ 国の統一と新しい国づくり 平城京と平安京 武士のおこりと鎌倉自学ネタに困った小6はコレを参考に! 自主学習に「間違い」はない! 小学校では、5・6年生になると、中学進学を意識した勉強になってきます。 そして、多くの小学校で自主学習ノートの宿題が出ます。 中学校では、小学校の時のように単元が終わる自考助学 苏州市教育考试院关于做好21年度自学考试社会助学组织登记备案的通知 03 关于开展年自学考试社会助学组织登记备案工作的通知 关于开展19年自学考试社会助学组织登记备案工作的通知 关于转发江苏省教育考试



年8月高等教育自学考试 网络营销与策划 真题 真题 安徽自考 安徽自学考试报名网



清远成瑶老师 人生无常教学如常 政务 澎湃新闻 The Paper
2801小5社会の内容・範囲は? おすすめの勉強法や問題集もまとめて紹介! 社会科の勉強方法は簡単ではありません。 地理・歴史・時事問題など、さまざまな分野がある上に、地道に覚える作業が多い科目であるためです。 暗記もあれば記述もあり、選択0612小纯洁 说: 自学啊?? 6发现未解的问题时,勿要过度在乎于前人的说法,想想自己可以做出什么创造性的东西。 7 相信大家都承认,中国的大学教育(包括高中)跟社会教育有很大一部/6 分步阅读 自考应用型和社会型的区别 1、应用型自考的考试科目有接近一半属于校考科,统考科只有十门左右。 而大自考所有科目均为统考科,相对而言应用型自考难度要小得多; 2/6 2、参加应用型自考的学生必须参加主考院校的助学才可以报考,学生在



小号考级教程 新人首单优惠推荐 21年6月 淘宝海外



头条文章
1 新林 黑龙江 21℃ 2 汾阳 山西 21℃ 3 漠河 黑龙江 21℃ 4 呼中 黑龙江 ℃ 5 塔河



国際連合 国連 小学生 社会のノート Clear



Hd限定社会小6 最高のぬりえ



6年 社会 わたしたちのくらしと憲法 無料でオンライン 受験ドクター Youtube



学而思网校 每天进步一点点



套路贷知乎



和而不同社会



21中央民族大学社会工作考研 全网搜



人文社会 科学基础形成性考核册作业 综合练习答案答案 Doc 教育文库 教育资源网 新时代文库www Xsdwk Com 教育文库 教育资源网 新时代文库www Xsdwk Com



印刷 6 年生自学社会 シモネタ



99以上6年生自学社会 ユニークな壁紙サイトhd



It Is Easy To Understand One By One Small Community 6 It Is Easy To Understand Elementary School One By One Isbn 12 Japanese Import Amazon Com Books



Hd限定社会小6 最高のぬりえ



年博州面向社会公开招聘普通高中和幼儿园教师公告



人民领袖丨端午节跟习近平一起感受千年回响 中国日报网



上班族如何提升自己学历 需要去学校上课吗 知乎



全国年10月自学考试社会学概论试题 浙江自考网 浙江自学考试报名网



四川大自考与小自考对比分析 图文版 让你不再疑惑 知乎



Hd限定社会小6 最高のぬりえ



第7讲企业的社会责任 哔哩哔哩 つロ干杯 Bilibili



19年4月全国高等教育自学考试中国近现代史纲要试卷真题及参考答案解析 学网教育考试资源网



小学 维基百科 自由的百科全书



全国年8月自学考试马克思主义原理概论试题 浙江自考网



全国年10月高等教育自学考试教育学原理试题 安徽自考之家



石家庄市农村信用社19年招聘大量小贷中心客户经理工作人员 招聘公告 智源招聘考试网



人民直击 鸡娃 号是如何被养肥的 社会 法治 人民网



109學年下學期國小南一版社會電子書6年級 含課本 習作含解答 作業簿含解答 自學診斷評量 教學光碟 2片裝



头条文章



葡萄牙语词汇分类学习小词典 新版



18年11月行政许可公告



小眾又逆天的6個自學網站 每天學習一小時 如今月薪 Mp頭條



楽天ブックス 小6社会をひとつひとつわかりやすく 改訂版 学研プラス 本



顶级贵宾厅登录网址 官网 Welcome



全国自学考试商品流通概论历年06 11试题及部分答案下载 Word模板 爱问共享资料



全国年10月高等教育自学考试护理教育导论试题 安徽自考网 安徽自考伴



初中生社会实践报告范文 1下载 Word模板 爱问共享资料



Tossランド 社会 見開きまとめ 小6 明治維新



下堂課 老師怎麼選 孫中興老師 我不喜歡湊熱鬧 而且要唸社會學的人很少 閱讀特輯 博客來獨書報 博客來okapi



金亚洲登录平台登录 请您想象一下 如果房价再不降到合理水平 社会会变成什么情况



10年7月 社会学概论 自学考试试题 答案按新书标注页码 教材删掉的内容未付页码 下载 Word模板 爱问共享资料



108學年下學期國小南一版國語電子書6年級 含課本 習作含解答 隨堂練習 作業簿含解答 自學診斷評量 教學光碟dvd版 2片裝 Xyz軟體王 Xyz 資訊工坊 Xyz 軟體補給站 Xyz 軟體之家 Xyz狂人 國小 國中 高中教學 國小命題 考卷類 教學



社会 歴史 6 縄文時代 Youtube



22年中央民族大学社会工作考研经验贴 全网搜



让 雅克 卢梭 百度百科



安徽日报电子报刊



課本 108上 國小社會五年級 課本 頁2內容勘誤 01 16 Hanlin Wordpress



疫情一周年 中国留学生的美国梦还在吗 纽约时报中文网



99以上6年生自学社会 ユニークな壁紙サイトhd



纪念陈望道诞辰130周年丨望老在民盟的一些事



沧州广电网



广州市招生考试委员会办公室网站



年10月自考马克思主义基本原理概论真题及答案 考友回忆版 自考365



设计师口袋心理学系列指南 一 社会认同 优设网 Uisdc



Pdf 應用辯論於國小六年級社會學習領域教學 為提升學生的資訊素養using Debate In The 6th Grade Social Studies Promoting Student Information Literacy



巷弄裡的社會學家 Home Facebook



全国年8月自学考试心理学试题 浙江自考网 浙江自学考试报名网



教科版小学 品德与社会 四年级上册全册教案 什么值得下



小6 公民 授業ノート 小学生 社会のノート Clear



自考助学班与社会自考有什么区别 考试



印刷 6 年生自学社会 シモネタ



建设有中国特色的社会主义新时期模板 建设有中国特色的社会主义新时期文档下载 文库 在线文库 文档分享平台



漫步雲端



ベスト50 4年生社会自学 最高のぬりえ



這個字壞透了 柯宇綸批北市通知單暗藏禍心怒批柯文哲 不會做事



19年ap考试社会考生报名流程 Ap课程考试资讯站 翰林教育



庐江县盛桥镇 建好基层党校激活红色基因 凤凰网



小六語文知識工作紙 重組句子 四 中文工作紙 尤莉姐姐的反轉學堂 Yurijm的日誌 教育王國



Dodo國小 國中參考書 7折 康軒國中三年級學習自修6 國文 英語 數學 自然 社會 蝦皮購物



小6社会 要点まとめ 𖠿 𐀪𐁑 小学生 社会のノート Clear



建党百年五集大型政论片 你的样子 第一集 信念 国内国际 手机江西网



Brofoivldqwtum



Dodo 國小 國中參考書 110升高中綜合版康軒94 109歷屆試題國文 英語 數學 自然 社會單本賣場 蝦皮購物



楽天ブックス 小6社会をひとつひとつわかりやすく 改訂版 学研プラス 本



二胡教材书 新人首单优惠推荐 21年6月 淘宝海外



第七章五 具有中国特色的社会主义改造道路的开辟 Ppt Download



漫画 为什么鄙视程序员没有社会资源 码农翻身 Csdn博客



小学生作文快速提分秘诀 除了努力学习 关键靠 自觉 孩子



6年生 社会科 6月22日 越前市 武生東小学校



屏東縣私立美和高中 招生訊息 國中部 小六評量公告



小6 自学
コメント
コメントを投稿